




屏幕刷新率检测app是一款用于实时监测手机屏幕刷新频率的工具,用户下载安装后可通过不同模式进行测试,直观了解屏幕当前刷新率。该软件适合所有关注屏幕流畅度的用户,尤其对游戏玩家和视频编辑者等有较高视觉要求的群体具有实用价值,感兴趣的用户可直接在本站获取并使用。
本软件是目前支持机型最多的手机屏幕超频应用;它首次实现了60hz至120hz刷新率的自定义调节;同时也是首个兼容原生及类原生安卓系统的屏幕超频工具。
实时监控:能够持续显示屏幕当前的刷新频率,帮助用户掌握屏幕流畅状态;数字展示:以清晰数字形式呈现刷新率,便于用户对比与调整;易于操作:界面简洁,设置简单,可快速开始监控;多功能尝试:除基础检测外,还提供其他与屏幕相关的功能供用户体验。

首先在本站下载并安装屏幕刷新率检测app;进入首页后选择适合的测试模式。

测试完成后,软件将直接显示当前屏幕的刷新率数值。

提升体验:通过了解刷新频率,用户可优化手机设置,改善使用感受;优化性能:对支持可变刷新率的设备,可依据实际需要调整,以平衡流畅度与续航;方便比较:实时显示功能让用户能在不同使用场景下对比屏幕流畅程度。
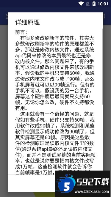
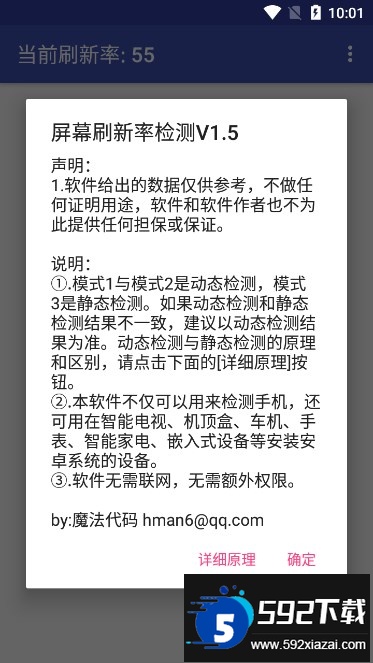
1、该软件无需连接网络,也不要求额外权限;2、不仅适用于手机,也可用于智能电视、机顶盒、车机、手表及各类搭载安卓系统的嵌入式设备;3、模式1与模式2为动态检测,模式3为静态检测;若两者结果不一致,建议以动态检测为准;关于动态与静态检测的原理及区别,可点击界面内的[详细原理]按钮查看。
最新评论